Почему стиральная машина Miele не сливает воду? – основные причины.

Основная причина, из-за которой вода не сливается – засор сливной системы. В стиральных машинах Миле используется продвинутая защита от протечек Water Control System, поэтому при возникновении засора, работа стиральной машины блокируется.

На дисплее может появиться ошибка F11. Эта ошибка обозначает, что стиральная машина не сливает воду. В первую очередь надо проверить:

  • Сливную помпу (насос).
  • Сливной и заливной шланг.
  • Сливной фильтр.

Иногда причина может быть в неисправном блоке управления. Если Вы не желаете самостоятельно устранять неисправность, наши мастера сделают эту работу за Вас.

Бесплатные услуги:

1

Выезд на дом и диагностика

2

Гарантийное обслуживание

3

Консультации от наших экспертов

Сколько может стоить ремонт?

На онлайн-заявки, оформленные с 08:00 до 22:00, действует скидка — 10 %

Прайс-лист актуален в период с 01.02.2026 по 28.02.2026.

Замена детали / Услуга Средняя цена Время Гарантия Скидка 10%
Сливная помпа 690 ₽ - 1250 ₽ 25-45 минут 2 года заказать
Чистка сливного фильтра 450 ₽ - 950 ₽ 20-30 минут 2 года заказать
Модуль управления 1000 ₽ - 2000 ₽ 40-60 минут 2 года заказать
Замена/Ремонт Цена с работой онлайн заказ
Сливная помпа 690 ₽ - 1250 ₽ заказать
Чистка сливного фильтра 450 ₽ - 950 ₽ заказать
Модуль управления 1000 ₽ - 2000 ₽ заказать

Вода не сливается из-за возникновения засора.

Как известно, стиральные машины Miele – это бытовая техника премиум класса. Это единственная техника, на которую магазины дают 2 года гарантии по умолчанию. Поэтому, возникновении засора может произойти только по вине того, кто эксплуатирует эти стиральные машины.

Засориться может:

  • Патрубок.

  • Фильтр.

  • Шланг.

  • Насос.

  • Канализационная труба.

Читать дальше ...

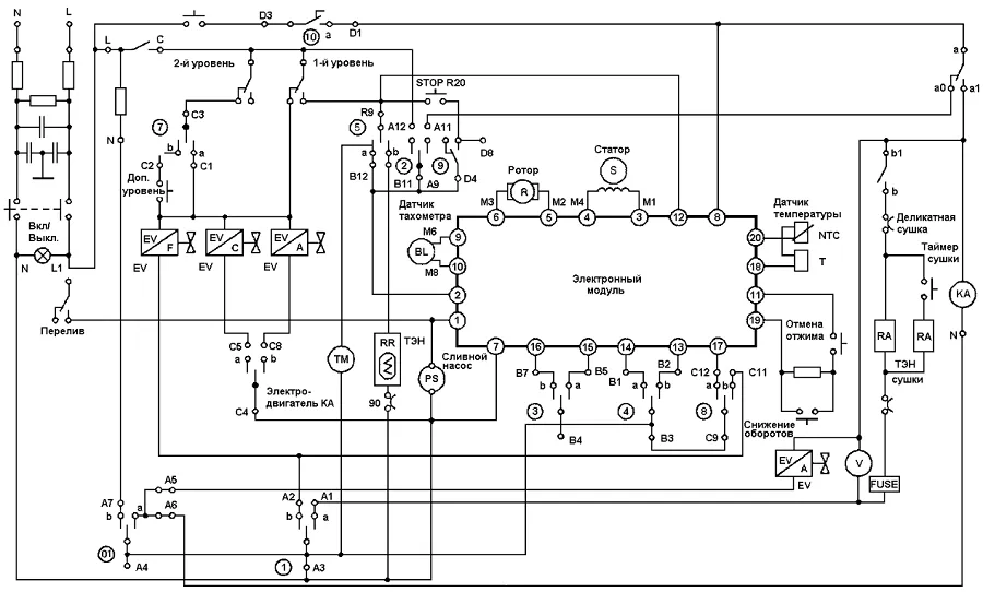
Не работает слив из-за неисправности блока управления.

Бывает и такое, что нет засора и насос работает исправно, а вода всё равно не сливается. Причина – неисправный модуль управления. Самостоятельно проверить модуль не представляется возможным из-за встроенной защиты Miele. Электронная плата имеет встроенное шифрование и для доступа к её системе требуется специальное оборудование.

Так как система слива воды имеет прямую связь с модулем, то неисправность последнего приведет к потери связи между ними. В такой ситуации, рекомендуется сделать следующее:

  1. Отключите стиральную машину. При отсутствии напряжения в течение 10 минут, электронный блок обнуляет внутреннюю память.

  2. Запустите стирку спустя 10 минут. Если вода снова не сольётся, потребуется диагностика и ремонт.

Сейчас технологии позволяют ремонтировать электронные схемы на дому. В редких случаях – в сервисном центре.

Осмотр сгоревших мосфетов на плате управления.
Электронная схема стиральной машины Miele.

Читать дальше ...

Другие неисправности, влияющие на некорректный слив воды.

Есть небольшая вероятность, что все электронные системы исправны, засор отсутствует, а вода всё равно не откачивается.

Одна из таких причин – неисправный датчик уровня воды. Неисправный датчик ошибочно передаёт данные на центральную плату о том, что воды в баке нет и сливать нечего.

Ёмкостный датчик уровня воды нового типа.
Стандартный аква-сенсор электрического типа.

Другая причина – выход из строя сливного насоса. На Миле нельзя установить неоригинальные помпы из Италии или Китая, поэтому в их надёжности нет сомнения. Шанс, что неисправна помпа – около 1%.

Если Ваша стиральная машина не сливает воду, позвоните нам для бесплатной консультации. Мы подробно расскажем в чём может быть причина. Так же Вы можете вызвать мастера для диагностики и ремонта. Выезд специалиста по Москве всегда бесплатный.

Модели стиральных машин Miele:

Мы постоянно обновляем список моделей, которые мы ремонтируем.

Модель стиральной машины Список обновлен 5 дней назад
Результат проверки

Запчасти в наличии.
Гарантия — 2 года.

Список обновлен 5 дней назад

Или выберите мадель вашей стиральной машины ниже:


Как мы работаем:

Вы оставляете заявку по телефону или через сайт

Наш мастер приезжает к Вам и проводит диагностику

Выявляет проблему и озвучивает стоимость ремонта

Выполняется ремонт или замена неисправной запчасти

После проверки заполняется гарантия и производится оплата

Откуда Ваша стиральная машина
— Германия или Польша?

W1 Classic

Сборка:

Германия
Польша

WT 1

Сборка:

Германия

W1, Softtronic

Сборка:

Германия
Польша

Vario (профессиональная техника)

Сборка:

Германия

Вопросы-ответы01

Подскажите пожалуйста, сколько будет стоить замена насоса и улитки на модель WTF130WPM? Заранее спасибо за ответ.

Евгений, 09.07.2019

Александр, мастер

Добрый день, на данную модель стоимость замены составит 1 100 рублей + запчасть. Если Вы уже приобрели детали, то итоговая цена для Москвы – 1 100 рублей.

Выгодные преимущества:

Заказывая услуги у нас Другая организация
Квалификация
Занимаясь ремонтом исключительно бытовой техники Miele, накопленный нашими специалистами опыт является достойным преимуществом. Умеем решать нестандартные проблемы с электроникой и модулями управления.
Мастера берутся за любой ремонт, даже тот, в котором ничего не понимают. После них, как правило, приходится переделывать всю работу.
Доступность
В Москве у нас широкая сеть складов и приёмных пунктов, доступных по адресам:

- 3-я Хорошевская ул., 21А
- Осенний б-р, 7к2
- Чистопрудный бул., д. 5, офис 109
- Электролитный проезд, 10
Могут предложить только выездные услуги, так как не располагают собственными стационарными пунктами ремонта.
Прайс-лист
Стоимость на услуги фиксированная, в соответствие с установленным прайс-листом.
Динамическая стоимость услуг, формируется в зависимости от настроения мастера.
Запчасти
Свобственный склад запчастей от производителя расположен в двух точках Москвы. Мы не покупаем их в магазине, поэтому конечная цена за ремонт дешевле до 50%.
Покупают нужные детали в магазине, иногда у нас. Стоимость услуг складывается из наценки магазина за комплектующие, работу мастера и саму деталь.

Выгодные преимущества:

Квалификация

Занимаясь ремонтом исключительно бытовой техники Miele, накопленный нашими специалистами опыт является достойным преимуществом. Умеем решать нестандартные проблемы с электроникой и модулями управления.

Доступность:

В Москве у нас широкая сеть складов и приёмных пунктов, доступных по адресам:

  • 3-я Хорошевская ул., 21А
  • Осенний б-р, 7к2
  • Чистопрудный бул., д. 5, офис 109
  • Электролитный проезд, 10
Прайс-лист

Стоимость на услуги фиксированная, в соответствие с установленным прайс-листом.

Запчасти

Свобственный склад запчастей от производителя расположен в двух точках Москвы. Мы не покупаем их в магазине, поэтому конечная цена за ремонт дешевле до 50%.

Позвоните нам и получите бесплатную консультацию или отправьте заявку

Оставить заявку на ремонт

Звоните в любой день, мы работаем с 08:00 до 23:00. Онлайн заявки обрабатываем круглосуточно!